原标题:厦门市容考评成绩总体良好 部分项目仍有提升空间
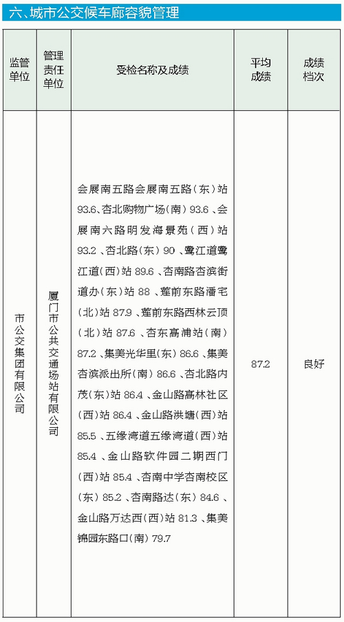
厦门网讯(厦门日报)2月份,市城市综合管理考评委开展了城区社区、城区道路养护、城市车行隧道养护、城市公交候车廊、铁路沿线、二次供水、环卫设施设备、道路清洗保洁等8个项目的考评,累计检查考评点219个,通报发现问题682个,已整改650个,整改率95.3%,未整改的问题列为重点问题进行跟踪督办。
根据年度计划安排,市城市综合考评委在做好春节市容保障工作的同时,组织开展2019年第一轮城区社区市容管理考评,抽查了全市11个街道的21个B类社区网格。从考评情况来看,本轮城区社区考评成绩总体保持良好,部分街道社区通过整治,网格市容管理水平得到了明显提升,大多数区域主要道路以及小区内公共场所环境干净整洁,但是仍存在部分路段临街店家“门前三包”不落实、部分小区内乱搭建乱堆杂现象突出以及绿化带保洁管理不到位的现象。针对存在的问题,考评人员建议:一是继续重点关注“门前三包”工作,要从主次干道延伸到小区、背街小巷;二是加大小区内乱搭建、乱堆杂问题整治力度,特别是一些新建成小区,避免此类问题蔓延;三是利用春季有利时机,抓紧对小区绿化带进行苗木补植。
下一阶段,考评委将根据新年度的考评实施方案,着力抓好各项城市综合管理考评工作,着重推进城市管理品质和水平的提升。
本版图文由市城市综合管理考评委提供。

亮点1
加强重点区域及旅游景点周边市容市貌巡查
春节期间,考评委重点加强鼓浪屿、环岛路、白鹭洲、海湾公园、邮轮码头、五缘湾等重点区域及旅游景点周边市容市貌巡查。


亮点2
美湖社区糖酒宿舍
老旧小区改造焕然一新
美湖社区糖酒宿舍老旧小区建于上世纪80年代初,常年无人管理,基础设施老化严重,思明区开元街道将其纳入2018年老旧小区改造项目,目前改造已基本完成,小区容貌焕然一新。


问题1
龙山桥社区
第八网格市容管理不到位
龙山桥社区第八网格辖区范围内益友花园小区(物业单位:瑞信物业),乱堆杂、乱搭建等问题非常突出。

问题2
湖里区金泰路
部分户外广告及店招违规
湖里区金泰路部分路段户外广告及店招违规设置现象较为严重。其中1798创业大街的建筑外墙被五花八门的广告所占据,严重影响城市环境,且部分建筑楼顶设有招牌,存在极大安全隐患。

问题3
集美区东安北里二里44号周边占道经营严重。
“回头看”
1月份考评通报滨水路店家“门前三包”责任制落实不到位问题,3月12日“回头看”复查发现,因缺乏长效管理措施,问题整改后回潮严重。

整改前

整改后
海沧区孚中央西路以西污水溢流大面积积存问题得到改善。

整改前

整改后
湖里区高崎北二路部分路段一店多招、违规走字屏、乱张贴悬挂现象未整改。
2019年二月份厦门市城市综合管理考评台






1、“国际在线”由中国国际广播电台主办。经中国国际广播电台授权,国广国际在线网络(北京)有限公司独家负责“国际在线”网站的市场经营。
2、凡本网注明“来源:国际在线专稿”的所有作品,版权均属中国国际广播电台国际在线所有,未经本网书面授权不得转载、摘编、复制或利用其他方式使用上述作品。已经本网授权使用作品的,被授权人应在授权范围内使用,并注明“来源:国际在线”。违反上述声明者,本网将追究其相关法律责任。
3、“国际在线”网站一切自有信息产品的版权均由国广国际在线网络(北京)有限公司统一管理和销售。任何未与国广国际在线网络(北京)有限公司签订相关协议并出示授权书的公司、媒体、网站和个人均无权销售、使用“国际在线”网站的自有信息产品。
4、对谎称“国际在线”网站代理,销售“国际在线”网站自有信息产品或未经授权使用“国际在线“网站信息产品,侵犯本网站相关合法权益的公司、媒体、网站和个人,国广国际在线网络(北京)有限公司将委托律师,采取包括法律诉讼在内的必要措施,维护“国际在线”网站的合法权益。
5、本网其他来源作品,均转载自其他媒体,转载目的在于传播更多信息,丰富网络文化,此类稿件不代表本网观点。
6、如因作品内容、版权和其他问题需要与本网联系的,请在该事由发生之日起30日内进行。